2024
For the Colorado School of Mines Theme Park Engineering and Design Group’s 2024 Expo, I was asked to create an animatronic for their newest escape room, Dr. Ackshun’s Failed Attractions. As guests were attempting to steal Dr. Ackshun’s latest theme park design, a snarky, rusted out animatronic named Oscar (after his IKEA trashcan housing) gave clues to help them through puzzles.
When asked to help with this project, it was incredibly open-ended, so I had the pleasure of having a true “clean sheet” start to this project. I acted as an outside vendor to the students, presenting various ideas and directions this animatronic could go, and eventually landed on the story described previously.

To give the animatronic some more life and movement, multiple “pods” were to be made and spread around the room. These pods, with independent heads, sound, and controls, were connected with flexible ducting, giving the feeling that Oscar could move around the room to give clues and ridicule the guests. These pods used a single degree of freedom, allowing Oscar to stick his head out and present clues wherever it was secured.
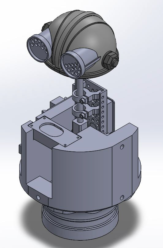
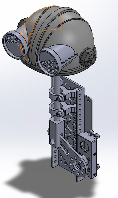
The pods were connected to a main hub, where power was routed, and the main controls were connected to. This was also the home of a multiple axis version of Oscar, allowing his head to look around and give much more expression. Sections of his eyes were wired to relays, giving him 2 expressions on top of his normal look (anger and joy) and the ability to blink.
Oscar’s voice was generated with text-to-speech AI. This was chosen due to the tight timeline and changing clues as difficulties occurred with the puzzles being set up. A British man gave a great delivery with the right amount of light-hearted distain and sass.
In attempts to make repairing and replacing broken parts as easy as possible, the assembly was designed with mostly off the shelf components, with the exception of a few 3D-printed parts and the themed parts, such as the head and eyes. This will allow the students to maintain the system without the hassle and price of remaking custom parts.
video examples
WORKING IMAGES












solidworks/Rhino Models
